联系方式
  • 陈先生
  • 0755-22310076/22310079
  • 0755-22310076
  • 2970613037
  • 2970613037@qq.com
新闻资讯
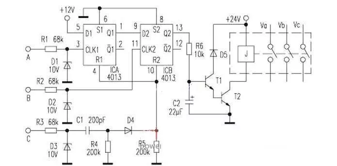
三相电源相序检测保护电路图-社保电子防雷器
发布时间:2018-07-26 18:03   浏览次数:

三相电源相序检测保护电路如下图所示。电路用于检测三相交流电源的相序是否正确,并根据相序正确与否控制是否给用电设备供电:若相序正确,则接通用电设备电源;若相序错误,则不接通用电设备的电源。三相电源防雷器

该电路主要由一片CD4013双D触发器构成。三相交流电经降压、整流后变换为低压脉冲信号输入到本电路的A、B、C端,A、B两端信号经过电阻和稳压二极管限幅、整形后,分别作为两个D触发器的时钟信号,C端信号经微分电路变为尖脉冲作用于两触发器的复位端R。

若相位顺序正确,即以A、B、C的顺序出现正脉冲,如下图(a)所示,则A的上升沿首先使Q1输出高电平,然后Q2在B的上升沿作用下变为高电平,最后C的上升沿在R端产生的尖脉冲使两个D触发器复位,Q1、Q2回到低电平,完成一次循环。三相交流电是周期信号,Q2输出脉冲的频率与三相交流电频率相同,其电压的直流分量就是C2(22μF)电容上的电压。该电压使三极管导通,继电器接通用电设备的三相电源。若相序不对,则Q2输出保持低电平不变,三极管截止,保证了用电设备的三相交流电源不被接通。三相电源防雷器

联系我们
全国统一服务电话: 0755-22310076
24小时热线: 0755-22310076 22310075 22310079
邮箱:shenzhen@sbdz.com
网址:www.sbdz.com
公司总部:深圳市福田区上步北路(体育馆东)城市主场B座1601
版权所有©1995-20020深圳市社保电子技术有限公司。保留所有权利 | Power by DedeCms粤ICP备05003742号
 
QQ在线咨询
售前咨询热线
0755-22310076
售后咨询热线
0755-22310076