

陈先生
0755-22310076/22310079
0755-22310076
2970613037
2970613037@qq.com
社保电子防雷器-在TD-LTE 室分站点验收重点关注是否按图施工,并对覆盖、室分信号外泄、吞吐率、切换成功率、双通道功率平衡性等指标进行验证,以及新业务和新功能的验证。
TD-LTE 室分系统应严格控制不同系统之间的干扰,所使用的器件和线缆应涵盖所有需要接入系统的工作频段,相关器件指标应满足《室内分布系统验收规范》中关于无源器件及室分天线相关的要求,安装工艺和网络性能应满足各系统单独验收时的具体要求。
现场需关注覆盖区域测试场强是否符合要求;需关注LTE 信号与其他GSM、TD 和WLAN 信号的干扰情况是否满足要求;现场进行业务测试,关注吞吐量、上下行速率、通话质量是否满足要求,有无掉话、质差情况。
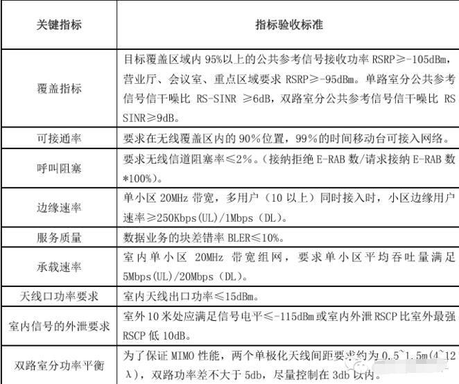
以某地市网优进行室分验收的关键指标为例:

案例分享:www.sbdz.com
双路改造后测试发现,终端在单双流间切换,下载速率偏低。
原因:由于原室分设计和实际实施不符合,导致双路改造时在其中一通道上增加了耦合器和负载,天线口功率严重不平衡,差值在15dB 左右。(备注:双路室分改造建设时,利旧一路旧天馈时双路功率差不大于5db,尽量控制在3db 以内)。
以上内容由社保电子转载,只供参考学习之用,社保电子专业防雷器的生产,研发,销售为一体的综合防雷器品牌厂家,欢迎咨询采购:www.sbdz.com
